DSTX-大设天下-第3页
DSTX的头像-大设天下
徽章-资深玩家-大设天下徽章-人气大使-大设天下徽章-人气佳作-大设天下7枚徽章官方认证河北省廊坊市管理员超级版主
忙着找资料...
四下青岛版63数学第二单元检测卷-1-大设天下
全新看广告挂机项目  操作简单,单机当天收益300+,体现当天到账,可矩阵操作-大设天下
三年级上册语文期中高频考点梳理(练习版)-大设天下
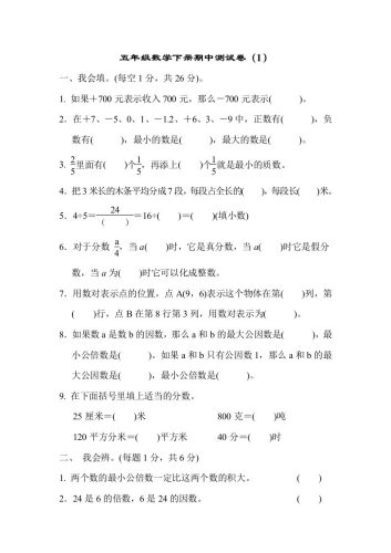
冀教版六年级下册数学期中质量检测试卷(3)(含答案)-大设天下
网盘拉新工具号SOP实战手册,打造没有天花板的被动收入-大设天下
看拼音写词语三年级上册语文第六单元-大设天下
西师版小学六年级数学下期末测试题及答案(2)-大设天下
广告联盟全自动掘金项目,全程操作简单易上手,无需人工值守,长期稳定,每天300+【揭秘】-大设天下
新教材三上英语同步字帖人教PEP版本-大设天下
六下青岛63版数学期末图形与几何专项检测卷(1)-大设天下
短视频带货实战系统课,起号养号、选品剪辑、全域测品,新手30天破局月佣金50000+-大设天下
三年级上册语文关联词专项练习-大设天下
六下语文《鲁滨逊漂流记》寒假早背晚默(15天)-大设天下
淘宝店铺运营与推广课-11月:从测款筛选到爆款打爆完整流程,提升店铺流量与转化效率-大设天下
三上语文-比喻,拟人排比句-大设天下
青岛版63数学四年级下册第一单元《泰山古树》单元测试卷-大设天下
超级IP流量陪跑班,大V流量密码倾囊相授,可直接落地的实操步骤-大设天下
五上苏教版数学易错题和应用题练习-大设天下
六下北师大数学期中试卷-大设天下
AI漫剧风口掘金课:Vidu工具+多参技术+角色创作+提示词生成+案例解析,新手副业月入3w+-大设天下
四年级上人教PEP版英语重点语法总结-大设天下
【五年级语文】2025学年五下语文全册园地知识点-大设天下
逍遥老师·抖音直播变现课-大设天下
【2025秋新版】八年级上册语文期末模拟测试卷-大设天下
三年级数学下册60道易错应用题(含答案)-大设天下
抢先布局慧有米(99盒子):多平台全自动挂机,单机20-30+,可矩阵实现管道躺赚-大设天下
大晴老师·小红书电商全链路实战从定位到爆单(更新9月)-大设天下
三下数学《位置与方向》易错精选强化练习题-含解析-大设天下
智能网页工作便签备忘录HTML源码-大设天下
十月最强捡钱项目,支付宝分成代运营,我们干活,你等着分钱!单号月产…-大设天下
四下数学必背十大考点总结7页-大设天下
公众号新蓝海!深耕老人情感赛道,单篇赞赏轻松破1k-大设天下
Ai漫剧基础+进阶课全流程,抢占千亿级产业赛道新风口,月入5w(更新中)-大设天下
快手无人直播项目:一部手机,当天见收益,稳定日入500+-大设天下
五下青岛版数学期中测试卷-1(63制)-大设天下
ComfyUI效率大师班:工作流搭建,批量生成,将个人AI出图效率提升5-10倍,月接单收入1-3万-大设天下
AI一键生成沙雕动画,轻松日入1000+,条条爆款,小白秒上手-大设天下
25春三下语文口语交际知识梳理(10页)-大设天下
高级感日式情感短视频教学,可做伙伴分成精选,起号变现一步到位-大设天下
小说创作者搬砖玩法,不限制IP简单无脑 可矩阵无限放大小白也能实现轻…-大设天下
25二下数学第二单元拔尖测试卷(含答案5页)人教-大设天下
闲鱼无货源店群5.0实战教学,不补单,不投流,每天5小时,在闲鱼卖了几万单,每月5k到7k的净利润-大设天下
网盘拉新项目之百度Ai智能体玩法,0成本撬动千万免费流量,被动收入,一天变现1k+-大设天下
三年级下册数学全册核心知识整理汇总(北师大版)-大设天下
爆款儿童科普短视频,5天涨粉48W,AI科技赋能,小白直接上手,变现能力强,橱窗带货爆单不停-大设天下
最新AI黑科技撸头条搬运,无需任何指令,三秒钟给你改头换面,原创度直接拉满,稳定日入3张【揭秘】-大设天下
六下数学期中复习必考正反比例填空-大设天下
小红书无货源电商课:从开店、选品、上架到内容制作,无需囤货快速启动,月盈利过万(更新-大设天下
高级0元羊毛线报社群项目,每天简单挣点小钱-大设天下
【北师版】2025学年六年级下册数学第一单元新情境测试(二)-大设天下
【IP爆款口播AI智能】–软件制作IP口播视频,不是扣子工作流。5分钟一条口播IP爆款视频,轻…-大设天下
视频号橱窗带货,小白轻松入手,日入2000+-大设天下
25二下语文1-8单元看图写话范文梳理16页-大设天下
五年级上数学第八单元测试卷《冀教版》-大设天下
AI写作,无需手动,最高一单1000+,主副业都可以,蓝海长期项目-大设天下
【通用版】五年级下册数学典型例题与相关拓展(3-4长方体和正方体综合应用“标准版”)-大设天下
一年级上语文期末真题测试卷-乌鸦-大设天下
【2025秋新版】人教七上数学期末考试精准押题卷-大设天下
三下青岛63版数学期中考试试卷-3-大设天下
四年级上数学期末复习14天冲刺计划-大设天下
闲鱼运营技巧大全3.0,引爆店铺流量,手把手教你玩转二手电商平台-大设天下
【通用】六年级下册数学必考易错真题汇编-大设天下
一年级上数学数量关系专项测试卷《苏教版》-大设天下
抖音发行人计划全新野路子玩法,随时随地,只要有手机,就能操作,日入1k+【揭秘】-大设天下
四年级下数学第三单元测试卷《北师》-大设天下
六年级上英语期末句型专项突破卷【含答案】人教精通版-大设天下
2025美客多自发货运营手册:从0到1精通Mercado Libre,系统性的Mercado Libre运营指南-大设天下
新一下语文口语交际专项练习(23页)-大设天下
五年级上语文1-8单元阅读考点与答题模板-大设天下
金羊老师·AI短视频创作到变现实操课(更新10月)-大设天下
四下英语冀教单词晨读晚默小纸条-大设天下
四年级上数学期末质量检测卷4《青岛54版》-大设天下
【2025秋新版】九年级物理上册(全一册)简答题汇总-大设天下
三年级下数学第四单元测试卷-1《青岛63版》-大设天下
26年治愈系农村动画新玩法,播放量轻松破百万,日收益多张,0门槛操作,打造流量密码-大设天下
25秋三年级上册语文重点句子专项每日一练(含答案36页)-大设天下
六下英语《满分专题特训一用所给词的适当形式填空100道》-大设天下
小白可落地的国学玩法:AI赋能+公域引流,单账号日均4张-大设天下
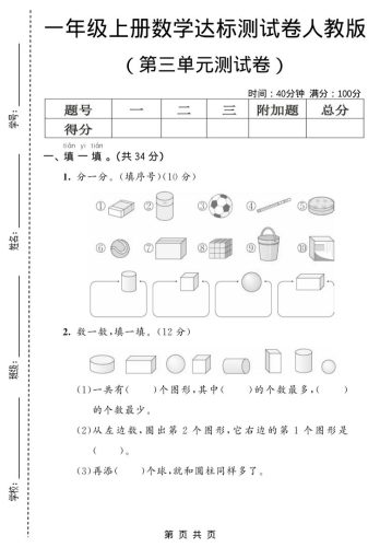
一年级上数学第三单元测试卷《人教版》-大设天下
二下数学除法《看图列式》专项练习6页-大设天下
25新二上语文期末复习1-8单元高频考点默写单(16页)-大设天下
五上语文期中高频考点-大设天下
2025二年级下册数学第四单元测试卷-大设天下
六年级上数学期末测试卷4《苏教版》-大设天下
实体老板轻人设IP打造课:做成交短视频+爆款流程,脚本模板,多平台算法-大设天下
【专项】新一下语文试卷常考课文内容与积累运用1-4单元(25页)-大设天下
2026年延期项目,只要你认真干,月赚几万很简单,上不封顶-大设天下
兼职平台搬砖项目无脑操作日入5张+小白轻松操作-大设天下
四下《数学计算题天天练习(共20天)(专项练习)》北师大版-大设天下
同城获客,教培IP流量课,想做短视频的教培老师必听课程-大设天下
小红书虚拟产品拆解课:100+案例库+笔记拆解+实操复现,单账号月入8000+-大设天下
六年级下英语第一单元检测卷-2《沪教版》-大设天下
半野老师·直播带货起量与微付费必学课视频号(更新2026)-大设天下
25年底搞钱回家过年,CSGO游戏挂机掘金,纯手机操作超简单-大设天下
25一下语文第三单元拔尖测试卷-听,河水(含答案5页)-大设天下
最新蓝海市场:AI工具自动生成儿童早教内容,新手也能做到日收益2000+-大设天下
大狼AI短剧训练营-短剧课程(更新中)-大设天下
【仿写专项】春季新版二下语文1-8单元课文重点句子仿写(14页)-大设天下
小红书爆款笔记带货实战:拆解封面标题正文全要素,手把手教你单篇笔记带货月入过万-大设天下
游戏加速器项目4.0_最新打法思路(爱玩游戏也能边玩边被动收益)-大设天下