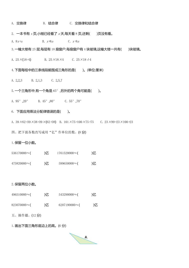
四上54制青岛版数学期中检测(A)

四上54制青岛版数学期中检测(A)-大设天下
四上54制青岛版数学期中检测(A)
此内容为付费资源,请付费后查看
1
限时特惠
9.9
立即购买
您当前未登录!建议登陆后购买,可保存购买订单
付费资源

——预览已结束,还剩3页未读——
您已获得此文档下载权限,请点击底部下载完整文档

友情提醒:

如果发现有下载链接失效,请私信发布者或联系客服留言等待调换处理。

提示:无需理会网盘文件或者视频里的任何加微信或者二次收费的信息。

自媒体课程实时更新,时效性在3个月左右,网盘链接的资料,尽快转存到自己网盘,防止后期链接失效

大设天下(DSTX)内网友所发表的所有内容及言论仅代表其本人,并不反映任何大设天下(DSTX)之意见及观点。
© 版权声明
THE END
喜欢就支持一下吧
点赞237 分享
评论 抢沙发
头像
欢迎您留下宝贵的见解!
提交
头像

昵称

取消
昵称表情代码图片

    暂无评论内容