——预览已结束,还剩10页未读——
开通会员后可免费下载高清完整文档
友情提醒:
如果发现有下载链接失效,请私信发布者或联系客服留言等待调换处理。
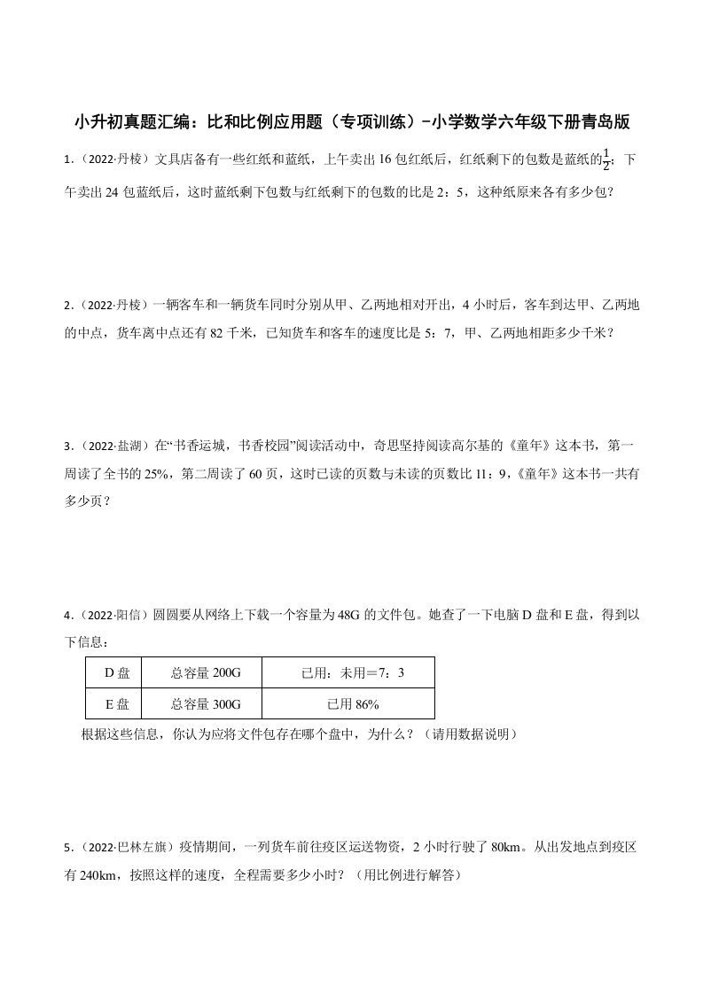
提示:无需理会网盘文件或者视频里的任何加微信或者二次收费的信息。
自媒体课程实时更新,时效性在3个月左右,网盘链接的资料,尽快转存到自己网盘,防止后期链接失效
大设天下(DSTX)内网友所发表的所有内容及言论仅代表其本人,并不反映任何大设天下(DSTX)之意见及观点。© 版权声明
文章版权归作者所有,未经允许请勿转载。
THE END
喜欢就支持一下吧
相关推荐
评论 抢沙发
欢迎您留下宝贵的见解!














暂无评论内容